&nb����� �������Ƴ������������ �������Ƴ������������ �������Ƴ����������� �������Ƴ������sp; 您好,欢迎来到M����� �������Ƴ������������ �������Ƴ����������� �������Ƴ����������� �������Ƴ�������IRAN米朗科技网站!
米朗资讯:
主营产品:
电位计/电阻式原理位移传感器(电子����� �������Ƴ������������ �������Ƴ������������ �������Ƴ������������ �������Ƴ�������尺)、拉绳/线式位移传感器、防水����� �������Ƴ������������ �������Ƴ������������ �������Ƴ����������� �������Ƴ�������防爆型拉绳/线式位移传感器����� �������Ƴ������������ �������Ƴ������������ �������Ƴ������������ �������Ƴ�������、磁致伸缩原理位移传感器(无接触����� �������Ƴ������������ �������Ƴ������������ �������Ƴ����������� �������Ƴ������磁感应电子尺)、磁致伸缩原理液位传感器(液位计测����� �������Ƴ������������ �������Ƴ������������ �������Ƴ������������ �������Ƴ�������控系统)、防水防爆型磁致伸缩位移����� �������Ƴ������������ �������Ƴ������������ �������Ƴ������������ �������Ƴ������/液位传感器、霍尔磁敏非接触式角度传����� �������Ƴ������������ �������Ƴ������������ �������Ƴ������������ �������Ƴ������感器(角度尺)、多圈磁电����� �������Ƴ������������ �������Ƴ������������ �������Ƴ������������ �������Ƴ�������编码器角度传感器以及配套使用的V/����� �������Ƴ������������ �������Ƴ������������ �������Ƴ������������ �������Ƴ�������A转换模块、LVDT差动变压位移传感����� �������Ƴ������������ �������Ƴ������������ �������Ƴ������������ �������Ƴ�������器、电涡流位移传感器、磁栅尺、倾����� �������Ƴ������������ �������Ƴ������������ �������Ƴ������������ �������Ƴ�������角传感器、智能测斜仪传感器����� �������Ƴ����������� �������Ƴ������������ �������Ƴ������������ �������Ƴ�������、显示控制器以及润滑油泵相关应用����� �������Ƴ����������� �������Ƴ������������ �������Ƴ����������� �������Ƴ������型产品。
-
米朗传感器无线传输模块W����� �������Ƴ������������ �������Ƴ������������ �������Ƴ����������� �������Ƴ�������1/无...
-
水利工程闸门位移传感器系列《可...
-
直线位移传感器(电子尺)《可特...
-
煤矿支架油缸专用位移传感器《可...
-
防水/防爆/本安型系列拉绳传感...
-
拉绳/线式位移传感器《可特殊定..����� �������Ƴ������������ �������Ƴ������������ �������Ƴ������������ �������Ƴ�������.
-
低功耗(二线制)磁致伸缩(位移...
-
防水/防爆/本安型系列磁致伸缩...
-
磁致伸缩(位移/液位)传感器《...
-
LVDT差动变压器位移传感器《.����� �������Ƴ������������ �������Ƴ������������ �������Ƴ����������� �������Ƴ�������..
-
间隙位移传感器《可特殊定制》
-
静力水准仪《可特殊定制》
-
磁感应(微型)滑块式直线����� �������Ƴ������������ �������Ƴ������������ �������Ƴ������������ �������Ƴ�������位移传...
-
六轴(姿态)倾角(动态)传感器...
-
高精度倾角传感器(单轴/双轴)����� �������Ƴ������������ �������Ƴ������������ �������Ƴ������������ �������Ƴ�������...
-
经济型倾角传感器(单轴/双轴)...
-
固定式测斜传感器/智能测斜仪《...
-
角度(单圈/多圈)位置传感器《...
-
电涡流位移传感器《可特殊定制》
-
超声波位移传感器
-
智能阀门专用(角度/直线)位置����� �������Ƴ������������ �������Ƴ������������ �������Ƴ������������ �������Ƴ������...
-
雷达物位计《可特殊定制》
-
位移传感器变送器,位移传����� �������Ƴ����������� �������Ƴ������������ �������Ƴ������������ �������Ƴ�������感器显...
-
磁栅尺/滑块式磁栅尺《可特殊定����� �������Ƴ������������ �������Ƴ������������ �������Ƴ������������ �������Ƴ�������...
-
振弦式位移传感器(裂缝计)《可...
-
莱茵系列拉绳/线式位移传����� �������Ƴ����������� �������Ƴ������������ �������Ƴ������������ �������Ƴ�������感器《...
-
全自动润滑油泵《可特殊定制》
-
张力/称重传感器《可特殊定制》
产品详情
简单介绍:
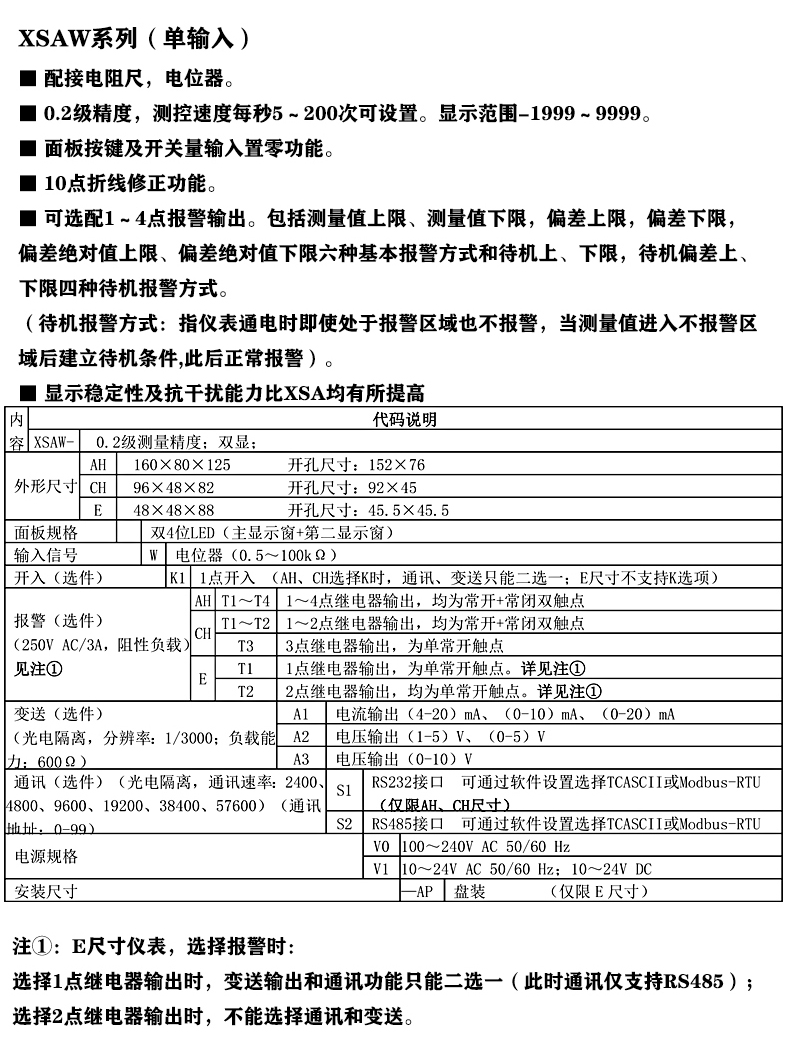
配接电阻尺,电位器。0.2级精度,测控速度����� �������Ƴ������������ �������Ƴ����������� �������Ƴ������������ �������Ƴ�������每秒5~200次可设置。显示范围-����� �������Ƴ������������ �������Ƴ������������ �������Ƴ������������ �������Ƴ�������1999~9999。面板����� �������Ƴ������������ �������Ƴ������������ �������Ƴ������������ �������Ƴ�������按键及开关量输入置零功能����� �������Ƴ������������ �������Ƴ����������� �������Ƴ����������� �������Ƴ������。10点折线修正功能。可选配1~4����� �������Ƴ������������ �������Ƴ������������ �������Ƴ������������ �������Ƴ�������点报警输出。六种基本报警方式和待机����� �������Ƴ������������ �������Ƴ������������ �������Ƴ������������ �������Ƴ�������上、下限,待机偏差上、下限四种待机报警方式。(待����� �������Ƴ������������ �������Ƴ������������ �������Ƴ������������ �������Ƴ������机报警方式:指仪表通电时即����� �������Ƴ������������ �������Ƴ������������ �������Ƴ������������ �������Ƴ�������使处于报警区域也不报警,当测量值进入不报警区域后����� �������Ƴ������������ �������Ƴ����������� �������Ƴ������������ �������Ƴ�������建立待机条件,此后正常报警)。显示稳定����� �������Ƴ������������ �������Ƴ����������� �������Ƴ������������ �������Ƴ������性及抗干扰能力比XSA均有所提����� �������Ƴ������������ �������Ƴ������������ �������Ƴ������������ �������Ƴ�������高。
详情介绍:





